PingOne Advanced Identity Cloud

Microsoft Entra ID (Azure AD) as OpenID provider

Description

Estimated time to complete: 45 minutes

In this use case, you configure Advanced Identity Cloud to be a relying party (RP), or client, with Microsoft Entra ID (formerly known as Azure AD) as the OpenID provider (IdP).

You also create a journey that lets end users sign on to Advanced Identity Cloud optionally using Microsoft Entra ID.

Goals

After completing this use case, you will know how to do the following:

  • Configure Microsoft Entra ID to be an identity provider (IdP).

  • Configure Advanced Identity Cloud to be a relying party (RP) by delegating authentication to a third party.

  • Create a journey that lets end users sign on to Advanced Identity Cloud using either their Microsoft Entra ID credentials or their Advanced Identity Cloud credentials. If no identity exists in Advanced Identity Cloud after a user authenticates with Microsoft Entra ID, complete just in time (JIT) registration based on information returned to Advanced Identity Cloud from Microsoft Entra ID.

Prerequisites

Before you start work on this use case, ensure you have these prerequisites:

  • A basic understanding of:

    • Realms

    • The UI under Native Consoles > Access Management

    • Journeys

    • Nodes

    • The managed/alpha_user object schema

  • Access to your Advanced Identity Cloud development environment as a tenant administrator.

  • Proficiency in Microsoft Entra ID

  • A Microsoft Entra ID environment with administrator privileges

  • A test identity in Microsoft Entra ID

Tasks

This use case requires the use of third-party services. Use your environment specific details where necessary.

Task 1: Create application in Microsoft Entra ID

Some steps require you to copy information. Paste the information into a text editor to keep track.
  1. Sign on to your Microsoft Entra ID environment.

  2. Under Azure services, select App registrations.

    If the resource isn’t present, use the search bar to search for it.

  3. Click + New Registration.

  4. Specify the following values on the Register an application page:

    • NameAdvanced Identity Cloud (OIDC)

    • Supported account types — Select Accounts in any organizational directory (Any Azure AD directory - Multitenant).

    • Redirect URI — Where to redirect an end user after they authenticate with Microsoft Entra ID.

      Select Web and enter the fully qualified domain name (FQDN) of your Advanced Identity Cloud tenant:

      https://<tenant-env-fqdn>/am

  5. Click Register.

    Copy the value of Application (client) ID and paste it into a text editor. You’ll need it in a later step.

  6. From the left navigation menu, click Certificates & secrets.

  7. Click + New client secret and enter the following values:

    • DescriptionClient Secret for Advanced Identity Cloud (OIDC).

    • Expires — Select 180 days (6 months). For the purposes of this use case, six months is sufficient. Ensure you have a change management process in place to update the secrets in Microsoft Entra ID and in Advanced Identity Cloud.

  8. Click Add.

    Copy the secret value from the Value column and paste it into a text editor. You’ll need it in a later step.

Learn more about registering an application in Microsoft’s documentation.

Check in

At this point, you:

Created an application in Microsoft Entra ID for Advanced Identity Cloud to connect to.

Copied the Application client ID.

Created a client secret and copied the secret.

Task 2: Configure Advanced Identity Cloud’s social identity provider service

Because this use case explores the use of Microsoft Entra ID as an additional sign-on option for end users, you must configure the Microsoft social identity provider as follows:

  1. In a new tab, sign on to the Advanced Identity Cloud admin console as an administrator.

  2. In the left navigation pane, select Native Consoles > Access Management.

    The realm overview for the Alpha realm displays.

  3. In the left navigation pane, click Services.

    In the enabled services, check if Social Identity Provider Service is present. If it is, skip to step 7.

  4. Click + Add a Service.

  5. In the Service Types…​ drop-down list, select Social Identity Provider Service.

  6. Click Create.

  7. Ensure the Enabled box is checked.

  8. Click Save Changes to accept the default settings.

  9. Click the Secondary Configurations tab > + Add a Secondary Configuration > Client configuration for Microsoft.

  10. Complete the following fields:

    Fields
    Field Value Description

    Name

    Enter Microsoft Social Login.

    The name of the service.

    Client ID

    Enter the client ID you copied in step 5 of Task 1.

    For example, 9b6b20d4-36e0-4d13-af17-412f51a6567f.

    Specifies the client_id parameter as described in section 2.2 of The OAuth 2.0 Authorization Framework specification.

    Token Introspection Endpoint URL

    Leave blank.

    The URL to the endpoint handling access token validation, as described in the OAuth 2.0 Token Introspection specification.

    For example, https://oauth2.googleapis.com/tokeninfo.

    Redirect URL

    The redirect URL you entered in step 7 of Task 1. The Redirect URL in Advanced Identity Cloud and the Redirect URI in Microsoft Entra ID must match.

    For example, https://<tenant-env-fqdn>/am.

    The URL to which the identity provider will redirect the user after authenticating, as described in Section 3.1.2 of The OAuth 2.0 Authorization Framework specification.

    Redirect after form post URL

    Leave blank.

    The URL of a custom sign-on page or application. Advanced Identity Cloud sends the processed form post data related to social login authentication to that URL as the value of the form_post_entry query parameter.

    Scope Delimiter

    Enter a blank space in this field by placing your cursor in the field and pressing the Spacebar.

    Specifies the delimiter used to separate scope values. For example, a blank space or a comma character.

    Most providers use a blank space.

    JWKS URI Endpoint

    Leave blank.

    The URI that contains the public keys of the identity provider. Advanced Identity Cloud uses these keys to verify signatures or to encrypt objects.

    JWT Encryption Algorithm

    If not already selected, select NONE.

    The encryption algorithm supported by the provider that Advanced Identity Cloud should use to encrypt client authentication JWTs when Client Authentication Method is set to PRIVATE_KEY_JWT, and (OpenID Connect providers only) request JWTs when Request Parameter JWT Option is set to VALUE or REFERENCE.

    If set to NONE, Advanced Identity Cloud doesn’t encrypt the JWTs. Obtain a list of the supported algorithms from the provider’s .well-known endpoint.

    JWT Encryption Method

    If not already selected, select NONE.

    The encryption algorithm supported by the provider that Advanced Identity Cloud should use to encrypt the following:

    • Client authentication JWTs when Client Authentication Method is set to PRIVATE_KEY_JWT.

    • (OpenID Connect providers only) Request JWTs when Request Parameter JWT Option is set to VALUE or REFERENCE.

      Used in conjunction with JWT Encryption Algorithm. Obtain a list of supported methods from the provider’s .well-known endpoint.

    Certificate Revocation Checking Options

    Leave blank.

    Specify one or more options to be used by the TLS certificate revocation checking mechanism.

    If you select no options, the default behavior is to enable revocation checking with SOFT_FAIL.

  11. Click Create.

  12. In the Client Secret field, enter the client secret you copied in Task 1.

  13. At the bottom of the page, click Save Changes.

    The properties under the UI Config Properties section set the Microsoft logo and branding that displays to the end user when they select to authenticate with Microsoft.

    The default settings use the Microsoft logo and branding. Change them if necessary.

The Transform Script field with the value of Microsoft Profile Normalization is a Groovy script that transforms attributes received from Microsoft into attributes Advanced Identity Cloud can digest.

This use case doesn’t require you to update this script; however, if needed, you can update the script:

  1. Under Native Consoles > Access Management, select Scripts.

  2. In the filter box above the Name column, enter Microsoft Profile Normalization.

  3. Select Microsoft Profile Normalization to view the Groovy script and make changes.

Check in

At this point, you:

Created an application in Microsoft Entra ID for Advanced Identity Cloud to connect to.

Copied the Application client ID.

Created a client secret and copied the secret.

Configured Microsoft Entra ID to be a social identity provider in Advanced Identity Cloud.

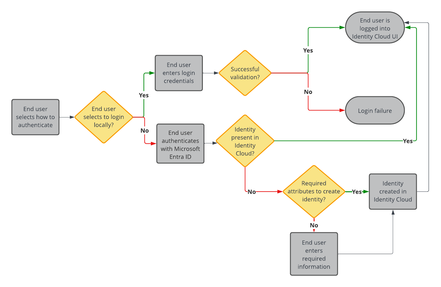
Task 3: Create a social authentication journey

In this task you create a journey that allows the end user to log in locally (using their Advanced Identity Cloud credentials) or log in socially using SSO (through Microsoft Entra ID).

After you set up the journey, it includes the following capabilities:

Flowchart of the different paths that can be taken in the social authentication journey

Configure journey options

  1. In the Advanced Identity Cloud admin console, click Journeys.

    All existing Advanced Identity Cloud journeys display.

  2. Click + New Journey.

  3. Configure options for the new journey:

    Field Value Description

    Name

    Enter Social authentication with Microsoft.

    A name to display in the journeys list.

    Identity Object

    Select Alpha Realm - Users.

    The type of object that this journey authenticates.

    Description

    Enter A login journey that allows end users to log into the end user UI locally or with Microsoft. This is for the implementation guide..

    Description of the journey.

    Override theme

    Don’t enable.

    Lets you provide a unique UI for this journey.

    Default journey for end users

    Don’t enable.

    Lets you designate this journey as the default journey for your Advanced Identity Cloud environment.

    Tags

    Enter Implementation Guide.

    Keywords for organizing the journeys list.

  4. Click Save. The journey editor displays.

    To save your progress, periodically click Save in the top right of the journey editor. Failure to do this results in losing your work if the page reloads or if you lose your network connection.
    The journey editor screen

Collect and validate user credentials locally

  1. In the top left search bar, enter Page Node.

    A Page node combines multiple nodes that request input into a single page for display to the user. In this case, Advanced Identity Cloud displays the username and password boxes on the same page.

  2. Drag the Page Node box from the left side of the journey editor to the right side (the canvas).

  3. Connect the Start (person) icon to the Page Node by selecting the icon and dragging it into the left side (input) of the Page Node. An arrow shows the flow of the journey from the person icon into the Page Node.

  4. Search for the Platform Username node and drag it into the Page Node.

    The Platform Username node prompts the end user to enter their username and stores it in a configurable state attribute.

  5. Search for the Platform Password node and drag it into the Page Node.

    The Platform Password node prompts the end user to enter their password and stores it in a configurable state attribute.

  6. Search for the Data Store Decision node and drag it to the right of the Page Node.

    The Data Store Decision node verifies that the username and password values match those in the data store configured for the realm.

  7. Connect the right side of the Page Node (the outcome) into the left side of the Data Store Decision node (input).

  8. Connect the True outcome of the Data Store Decision node into the Success node (green circle).

  9. Connect the False outcome of the Data Store Decision node into the Failure node (red X circle).

  10. In the top right of the journey editor, click Save.

When connecting the outcome of a node to another node, make sure there is a hand icon present on the node you’re connecting to.

Click to display an example
Connecting two nodes together
Check in
First stage of the journey completed

At this point, the journey is configured to:

  • a Collect the username and password from the same page.

  • b Validate the username and password.

Add Microsoft as identity provider

The next step in the journey is to:

  • Update the page node description to provide more information to the end user on login.

  • Add Microsoft as an option for the end user to choose when authenticating.

  • Upon successful redirect back to Advanced Identity Cloud, verify if the account (identity) exists in Advanced Identity Cloud.

To add Microsoft as an authentication provider:

  1. Click the Page Node.

  2. In the Page Node configurations under Page Description, click +.

  3. Click + Add and enter the following:

    Field Value Description

    Key

    Enter en.

    The locale of the text to display. You can add multiple locales. The locale set in the end user’s browser determines the locale presented in the journey.

    Description

    Enter Enter your login credentials or log in with Microsoft..

    Custom text that displays to the end user when the journey goes through the Page node.

  4. Click Done and then Save.

  5. Search for the Select Identity Provider node and drag it into the Page Node.

    The Select Identity Providers node presents the user with a list of configured, enabled, social identity providers to use for authentication.

  6. Click the Select Identity Provider node, and in the Filter Enabled Providers field on the right side of the screen, enter Microsoft Social Login.

    By default, the node displays all identity providers marked as Enabled in the Social Identity Provider Service as a selectable option. Specify the name of one of more providers to filter the list.

    View the names of your configured social identity providers in Native Consoles > Access Management > Realms > Realm name > Services > Social Identity Provider Service > Secondary Configurations.

    Don’t change the default properties.

  7. Connect the Local Authentication outcome of the Page Node as input to the Data Store Decision node.

  8. Search for the Social Provider Handler Node and drag it to the right of the Page Node.

    The Social Provider Handler node takes the identity provider the end user selects, in this case Microsoft, from the Select Identity Provider node and attempts to authenticate the user. This node collects relevant profile information from the provider and returns the user to the flow, transforming the profile information into the appropriate attributes.

  9. Configure the properties for the Social Provider Handler node:

    Properties
    Field Value Description

    Name

    Don’t modify.

    Name of the node. The name entered displays in the journey canvas.

    Transformation Script

    Select Normalized Profile to Managed User.

    This script transforms the IdP’s user identity into a normalized user identity that Advanced Identity Cloud can use.

    You can view the script in normalized-profile-to-managed-user.js.

    Username Attribute

    Don’t modify the default value (userName).

    The user identity attribute in Advanced Identity Cloud that contains a user name.

    Client Type

    Don’t modify the default value (BROWSER).

    The client type authenticating to the provider.

  10. Connect the Social Authentication outcome of the Page Node as input to the Social Provider Handler Node.

  11. Connect the Account Exists outcome of the Social Provider Handler Node to the Success node.

  12. Click Save.

Check in
Adding Microsoft as a social login provider and checking if the identity sent back from Microsoft exists in Advanced Identity Cloud

At this point, the journey is configured to:

  • a Display description text on the Page Node screen to inform the end user on the actions they can take, and allow the end user to select between local authentication and social authentication on the Page Node.

    • If the end user selects Microsoft as the social authentication provider, redirect the user to Microsoft to enter their credentials.

    • If the end user decides to authenticate locally, the username and password fields are already displayed.

  • b If the end user selects local authentication, validate the username and password.

  • c If the end user selects social authentication, after they enter their credentials successfully in Microsoft, on redirect back, verify if the identity already exists in Advanced Identity Cloud.

Create identity if not present in Advanced Identity Cloud

If the identity returned from Microsoft Entra ID isn’t present in Advanced Identity Cloud, then Advanced Identity Cloud must create the identity with JIT registration.

This requires that the journey:

  • Check if the attributes in the returned access token from Microsoft Entra ID are enough to create the identity in Advanced Identity Cloud.

    The required attributes to create an identity in Advanced Identity Cloud are set by enabling the required field on properties in a managed object. Learn more about the required property description in Create and modify managed object types.

    If the required attributes are present, create the identity in Advanced Identity Cloud, create a session for the end user, and log them into the Advanced Identity Cloud admin console.

  • If the access token from Microsoft Entra ID doesn’t contain enough required information to create the identity, prompt the end user to enter the necessary information. After doing this, create the identity in Advanced Identity Cloud, create a session for the end user, and log them into the Advanced Identity Cloud admin console.

To create an identity if not present:

  1. Search for the Required Attributes Present node and drag it under thr Social Provider Handler Node.

    The Required Attributes Present node checks the specified identity resource in Advanced Identity Cloud, and determines if all attributes required to create the specified object exist within the shared node state. In this case, these are the attributes that Microsoft sent back to Advanced Identity Cloud.

  2. Connect the No Account Exists outcome of the Social Provider Handler Node as input to the Required Attributes Present node.

  3. In the properties of the Required Attributes Present node, set the value of Identity Resource to managed/alpha_user.

  4. Search for the Create Object node and drag it to the right of the Required Attributes Present node.

    The Create Object node creates a new object in Advanced Identity Cloud based on information collected during authentication, such as user registration.

    Any managed object attributes that are marked as required must be collected during authentication to create the new object. The is why the Required Attributes Present node precedes the Create Object node.

  5. Connect the True outcome of the Required Attributes Present node to the input of the Create Object node.

  6. In the properties of the Create Object node, set the value of Identity Resource to managed/alpha_user.

  7. Connect the Created outcome of the Create Object node to the Success node and the Failed outcome to the Failure node.

  8. Search for the Attribute Collector node and drag it under the Required Attributes Present node.

    The Attribute Collector node collects the values of attributes for use later in the flow; for example, to populate a new account during registration. To reference the attributes, they must exist in the managed object schema.

  9. Connect the False outcome of the Required Attribiutes Present node to the input of the Attribute Collector node.

  10. Configure the properties for the Attribute Collector node:

    Properties
    Field Value Description

    Name

    Don’t modify.

    Name of the node. The name entered displays in the journey canvas.

    Attributes to Collect

    Enter the following attributes:

    • userName

    • mail

    • givenName

    • sn

    You must press Enter after each entry.

    A list of the attributes to collect, based on those in the Advanced Identity Cloud schema for the current identity object.

    For example, to view the properties of alpha_user, from the IDM admin console, go to Configure > Managed Objects > alpha_user and enter values into this field as they display in the Property Name column.

    All Attributes Required

    Enable.

    When enabled, all attributes collected in this node are required to continue. In this case, all attributes are required because they correspond to the attributes needed by the managed object schema.

    Validate Input

    Don’t enable.

    When enabled, validate the content against any policies specified in the managed object schema for each collected attribute. For example, if you set a policy that the `userName must be in an email format, then the node validates that this policy is met before preceding.

    Identity Attribute

    If not already entered, enter userName.

    The attribute used to identify the object in Advanced Identity Cloud. In this case, the attribute used to reference the identity in the backend.

    Configurations to set in the Attribute Collector Node
  11. Connect the outcome of the Attribute Collector node to the input of the Create Object node.

  12. Click Save. You have now configured the journey successfully.

Check in
The journey completed

The completed journey has the following capabilities:

  • a Display description text on the Page Node screen to inform the end user on the actions they can take, and allow the end user to select between local authentication and social authentication on the Page Node.

  • b If the end user selects Microsoft as the social authentication provider, redirect the user to Microsoft to enter their credentials. After the end user enters their credentials in Microsoft successfully, on redirect back, verify if the identity already exists in Advanced Identity Cloud. If the identity does exist in Advanced Identity Cloud, create a session for the user and log them in to the hosted account pages.

  • c If the user doesn’t exist in Advanced Identity Cloud, check if the required attributes are present to create the identity.

  • d If the required attributes aren’t present, present a screen for the end user to enter the required attributes.

  • e Once the required attributes are present, regardless of if the required attributes were given by Microsoft or entered by the end user, create the identity in Advanced Identity Cloud.

  • f If the end user decides to authenticate locally, the username and password fields are already displayed. If the end user selects local authentication, validate the username and password. Advanced Identity Cloud creates a session for the end user and logs them in to the hosted account pages.

Task 4: Check journey path connections

The Social authentication with Microsoft journey uses many nodes. Use the following table to compare each node’s outcomes and validate that you wired the journey correctly.

Many nodes can have more than one outcome. "→" denotes that a node only has one outcome path.

Source node Outcome path Target node

Start (person icon)

Page Node

Page node containing:

  • Platform Username

  • Platform Password

  • Select Identity Provider

Social Authentication

Social Provider Handler Node

Local Authentication

Data Store Decision

Social Provider Handler Node

Account exists

Success

No account exists

Required Attributes Present

Required Attributes Present

True

Create Object

False

Attribute Collector

Attribute Collector

Create Object

Create Object

Created

Success

Failed

Failure

Data Store Decision

True

Success

False

Failure

Validation

Now that you have created an application in Microsoft Entra ID, configured Advanced Identity Cloud, and created your journey, you are ready to validate the use case.

Before validating, make sure you have a test user in Microsoft Entra ID that has all the necessary attributes Advanced Identity Cloud requires in its identity:

When you create an identity in Advanced Identity Cloud, you set the required attributes by enabling the required field on properties in a managed object. Learn more about the required property description in Create and modify managed object types.
  • User Principal Name (UPN)

    Advanced Identity Cloud uses the UPN to create the mail (email) and userName attributes of the identity in Advanced Identity Cloud.

  • Display Name

  • Given Name

  • Surname

The steps in this validation follow a typical flow where Microsoft Entra ID provides the necessary attributes that Advanced Identity Cloud requires to create an identity.

Steps

  1. Get a URL you can use to test the journey:

    1. Log in to the Advanced Identity Cloud admin console as an administrator.

    2. Select Journeys.

    3. Select the journey you created, Social authentication with Microsoft.

      A preview screen of the journey displays.

    4. Click the copy icon next to Preview URL, a URL you can use to test a journey as an end user.

  2. Authenticate using Microsoft:

    1. Paste the URL into an incognito window.

      Use incognito mode for testing to avoid caching issues so that any current sessions you have don’t interfere with your test.

      The hosted pages display.

    2. Click Sign in with Microsoft. The journey redirects you to a Microsoft sign-in page.

    3. Enter the email/UPN of the test user in Microsoft Entra ID.

    4. Click Next.

    5. Enter the password of the test user.

      Microsoft may prompt you to configure MFA or other settings. This depends on the configurations you have set in Microsoft Entra ID.
    6. On the Permissions Requested screen, click Accept. Microsoft is requesting your permission to share the user’s information with Advanced Identity Cloud using the application you created.

      Microsoft redirects you back to Advanced Identity Cloud signed on to the hosted account pages.

      If you receive an error similar to AADSTS500113: no reply address is registered for the application, make sure the Reply URL you configured in Advanced Identity Cloud and in Microsoft Entra ID are the same.

      If you receive the error Session has timed out on redirect to Advanced Identity Cloud, restart the flow. To configure the timeout, go to Native Consoles > Access Management > Authentication > Settings > Trees and set the Max duration (minutes) field.

  3. View created user and logout:

    1. From the left navigation menu, click Profile. View the username of the user in Advanced Identity Cloud. This username correlates to the email/UPN in Microsoft Entra ID.

      Under Social Sign In, view that Microsoft is now a connected application.

    2. Click the test user’s name in the top right corner of the Advanced Identity Cloud end-user UI.

    3. Select Sign Out.

      You are redirected to a sign-in page. This page differs from the journey you created, Social authentication with Microsoft. The page you are directed to when you sign out is the default journey in the realm. Learn how to set the default journey in "Default end-user journey" in Journeys.

    4. Close the incognito window.

For further validation, test the journey with a test user from Microsoft Entra ID that has the Given Name and Surname (sn) blank. The journey prompts you to enter the user information manually, in the event that Microsoft Entra ID doesn’t provide the attributes Advanced Identity Cloud requires to create an identity.

Video of validation

The following video displays the expected validation as an end user authenticating with Microsoft Entra ID:

Explore further

Reference material

Reference Description

Realms

Realms are administrative units that group configurations and identities together.

Realms let you manage different sets of identities and applications within the same Advanced Identity Cloud tenant. Each realm is fully self-contained and operates independently of other realms within a tenant.

Admin consoles in Advanced Identity Cloud

Get to know the admin interfaces; Advanced Identity Cloud admin console, AM native admin console, and IDM admin console.

Journeys

Conceptual information on journeys and their purpose in Advanced Identity Cloud.

Core authentication attributes

Description of fields that relate to authentication settings that apply to the entire realm.

Journeys (on-demand training video)

A guided video of journeys in Advanced Identity Cloud and how to use them.

Journey nodes

Learn about the configurable nodes Advanced Identity Cloud offers for use in journeys.

Themes

Customize the look and feel of hosted pages. This is used when you are using the ForgeRock hosted pages as your UI option.

Client configuration reference

Reference of the social identity provider service configurations.

Localize hosted pages

Learn more about localization (support for languages) with Advanced Identity Cloud hosted pages.

Apply policies to managed objects

Configure policies on properties in a managed object. For example, create a policy on the userName property to be in an email address format.

Nodes used

The Social authentication with Microsoft journey uses many nodes. Learn more about each node using the following list, which orders the nodes as they appear in the journey: